English

首页 > 产品中心 > 上海贝岭 > 电源管理电路 > AC/DC转换器电路SSR系列 > BL8851

BL8851

电源软启动降低MOS的VDS应力 改善EMI的频率抖动 固定65KHz频率 无音频噪声 全面的保护功能并可以自动恢复

BL8851

优势特点

电源软启动降低MOS的VDS应力

改善EMI的频率抖动

固定65KHz频率

无音频噪声

全面的保护功能并可以自动恢复

产品简介

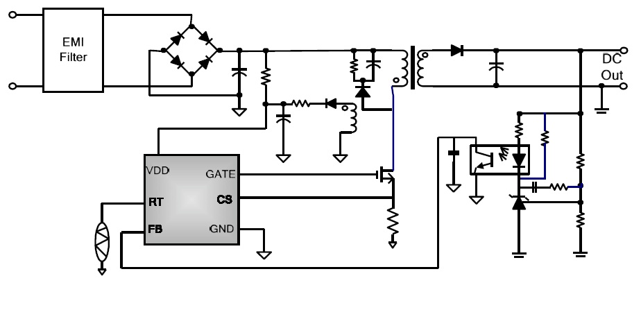
BL8851是高精度、低成本SSR反激控制电路,集成软启动、抖频等功能,提供完整的保护功能并可以自动恢复,包括VDD欠压锁定、过温保护、过压保护、过载保护等。最高可支持60W的功率输出。
快捷导航
关于我们
产品中心
新闻资讯
技术服务
联系我们
  • 上海昇岭电子有限公司

  • 电话:

    18016205961

  • 邮箱:

    grace@shenglingdz.com

  • 地址:

    上海奉贤区场中路629号


  • 办公地址:深圳宝安区新安街道留仙三路金鸿峰大厦G栋 208室

在线留言
Copyright © 2022 上海昇岭电子有限公司 粤ICP备14001694号-由万创科技提供技术支持